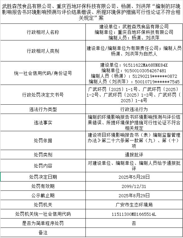
广安市武胜生态环境局行政处罚公示(武胜森茂食品有限公司、重庆百地环保科技有限公司、杨渊、刘洪萍)
发布日期:
2025-05-30
来源:市生态环境局武胜分局
点击量 :
字号:
[大
中
小]
分享:

责任编辑 :

当前位置:
