武胜县水务局关于长滩寺河流域水污染治理和水生态保护修复项目行洪论证与河势稳定评价报告的批复
广安市武胜生态环境局:
你单位根据工程建设要求,向武胜县水务局报送的《关于审批长滩寺河流域水污染治理和水生态保护修复项目行洪论证与河势稳定评价报告的请示》已收悉。该涉河建设项目,为长滩寺河流域水污染治理和水生态保护修复项目行洪论证与河势稳定评价报告,项目业主为广安市武胜生态环境局。2025年8月10日,武胜县水务局依法组织专家和相关单位代表召开了评审会。会议成立了专家组,与会代表和专家组听取了报告编制单位四川和易信工程勘察设计有限公司的汇报,经审阅和质询,提出了审查意见。会后,报告编制单位按照审查意见进行了修改和完善,向武胜县水务局提交了《长滩寺河流域水污染治理和水生态保护修复项目行洪论证与河势稳定评价报告行洪论证与河势稳定评价报告(报批稿)》(以下简称《报告》)。专家组复核《报告》后提出了技术评审意见。根据河道管理相关法律法规规定和专家组评审意见,现对该报告批复如下。
一、同意长滩寺河流域水污染治理和水生态保护修复项目行洪论证与河势稳定评价报告的洪水影响评价结论。
长滩寺河流域水污染治理和水生态保护修复项目采取防治补救措施后与防洪标准、有关技术及管理要求基本相适应,对防洪规划、防汛抢险、第三合法水事权益人、现有涉河工程、河道行洪和河势稳定等影响较小。因此,本工程建设在采取相应防治与补救措施条件下可行。
二、原则同意长滩寺河流域水污染治理和水生态保护修复项目行洪论证与河势稳定评价报告建设方案。
武胜县长滩寺河流域水污染治理和水生态保护修复项目位于四川省广安市武胜县,工程主要情况如下:
(1)三溪镇萝蔸岩河段:萝蔸岩河沿河道左岸布设生态缓冲带工程,工程上起于萝蔸岩河拦河坝上游400m处,下止于萝蔸岩河拦河坝,河道中心线长度为400m,左岸治理长度为400m,构建生态缓冲带2815m²;种植高程位于2年一遇洪水位以上及10年一遇洪水位以下,利用岸线长度为400.49m。
(2)飞龙镇高洞河段:高洞河沿河道左右两岸布设生态缓冲带工程,工程上起于高洞河GDH0+524.02处,下止于高洞河GDH0+000处,河道中心线长度为524m,左岸治理长度为450m,右岸治理长度为425m,构建生态缓冲带3107m²;种植高程位于2年一遇洪水位以上及10年一遇洪水位以下,利用岸线长度为875m。
(3)新跃水库:新跃水库沿库区环岸线布设岸坡生态修复工程,岸线治理长度为2100m,构建岸坡生态修复工程66884m²,岸坡生态修复工程位于水库校核洪水位以上;对正常蓄水位以下实施水生态工程,内源污染治理49411m²,构建沉水植物复合生态系统9066m²;利用岸线长度为1852.5m。
(4)街子镇长滩寺河桥坝滩段:长滩寺河沿河道左岸布设生态缓冲带工程,工程上起于桥坝滩公路桥QB0+000.00处,下止于桥坝滩公路桥下游150mQB0+150.0处,河道中心线长度为150m,左岸治理长度为180m;左岸治理长度为180m,种植高程位于2年一遇洪水位以上及10年一遇洪水位以下;沿河道左岸布设砾石床,工程上起于QB0+020.00处,下止于桥QB0+130.0处,河道中心线长度为120m,左岸治理长度为120m,砾石床面积为3350.85m²,利用岸线长度为150m。(控制面坐标采用2000国家大地坐标系,高程系统采用1985国家高程基准)。
长滩寺河工程控制点坐标(2000国家大地坐标系)
编号 | 坐标值(m) | |
X | Y | |
C1 | 3350815.69 | 625899.86 |
C2 | 3350798.95 | 625860.76 |
C3 | 3350799.28 | 625833.10 |
C4 | 3350789.48 | 625811.04 |
C5 | 3350787.36 | 625794.27 |
C6 | 3350815.72 | 625748.37 |
C7 | 3350847.86 | 625709.57 |
C8 | 3350851.61 | 625713.38 |
C9 | 3350851.61 | 625713.38 |
C10 | 3350836.68 | 625753.09 |
C11 | 3350835.16 | 625780.44 |
C12 | 3350818.92 | 625891.90 |
萝蔸岩河工程控制点坐标表(2000国家大地坐标系)
编号 | 坐标值(m) | |
X | Y | |
L1 | 3370100.54 | 627504.50 |
L2 | 3370067.96 | 627531.26 |
L3 | 3370067.75 | 627533.03 |
L4 | 3370104.08 | 627566.28 |
L5 | 3370132.71 | 627606.56 |
L6 | 3370151.95 | 627641.01 |
L7 | 3370163.35 | 627660.91 |
L8 | 3370172.66 | 627672.70 |
L9 | 3370185.48 | 627683.27 |
L10 | 3370194.62 | 627695.63 |
L11 | 3370201.37 | 627710.04 |
L12 | 3370212.47 | 627728.97 |
L13 | 3370227.96 | 627742.82 |
L14 | 3370244.31 | 627744.21 |
L15 | 3370280.50 | 627734.37 |
L16 | 3370319.53 | 627715.69 |
L17 | 3370342.41 | 627707.26 |
L18 | 3370363.18 | 627697.45 |
L19 | 3370368.39 | 627709.57 |
L20 | 3370369.81 | 627710.05 |
L21 | 3370370.56 | 627708.24 |
L22 | 3370500.81 | 627444.08 |
L23 | 3370506.28 | 627503.29 |
L24 | 3370506.47 | 627547.32 |
L25 | 3370500.84 | 627562.16 |
L26 | 3370470.11 | 627585.05 |
L27 | 3370387.98 | 627635.33 |
L28 | 3370326.77 | 627669.04 |
L29 | 3370264.82 | 627703.59 |
L30 | 3370241.67 | 627703.38 |
L31 | 3370223.17 | 627689.44 |
L32 | 3370189.68 | 627642.03 |
L33 | 3370108.30 | 627528.59 |
L34 | 3370098.37 | 627514.89 |
L35 | 3370101.77 | 627505.32 |
高洞河建设工程控制点坐标表(2000国家大地坐标系)
编号 | 坐标值(m) | |
X | Y | |
G1 | 3365833.60 | 632843.92 |
G2 | 3365741.14 | 632909.26 |
G3 | 3365603.27 | 632907.90 |
G4 | 3365567.40 | 632917.83 |
G5 | 3365348.42 | 632874.77 |
G6 | 3365356.39 | 632862.52 |
G7 | 3365566.06 | 632905.69 |
G8 | 3365602.35 | 632900.87 |
G9 | 3365731.36 | 632899.25 |
G10 | 3365744.54 | 632897.22 |
G11 | 3365783.77 | 632871.91 |
G12 | 3365832.41 | 632840.14 |
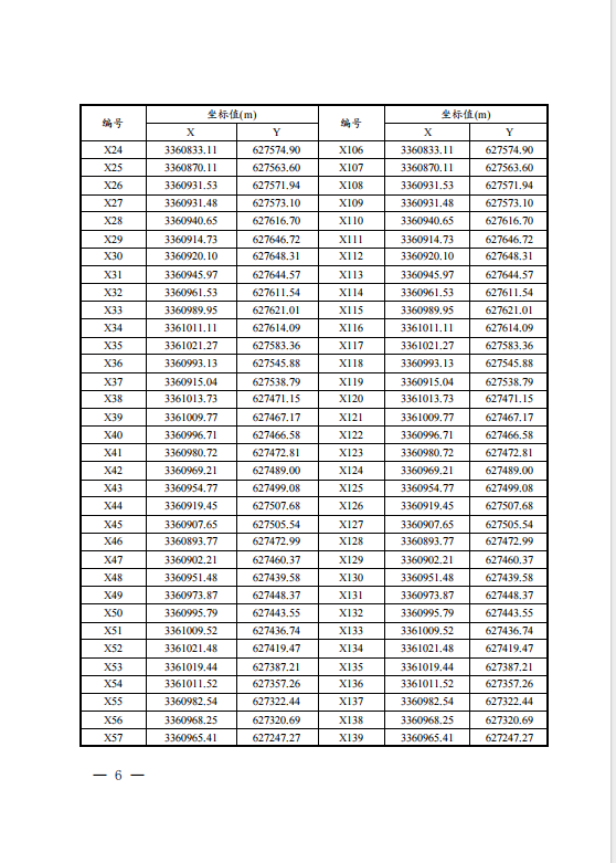
新跃水库工程控制点坐标表(2000国家大地坐标系)
编号 | 坐标值(m) | 编号 | 坐标值(m) | ||
X | Y | X | Y | ||
X1 | 3361044.18 | 626812.33 | X83 | 3361044.18 | 626812.33 |
X2 | 3361026.53 | 626807.70 | X84 | 3361026.53 | 626807.70 |
X3 | 3361029.24 | 626826.63 | X85 | 3361029.24 | 626826.63 |
X4 | 3361007.26 | 626865.68 | X86 | 3361007.26 | 626865.68 |
X5 | 3361002.04 | 626875.77 | X87 | 3361002.04 | 626875.77 |
X6 | 3360999.13 | 626921.07 | X88 | 3360999.13 | 626921.07 |
X7 | 3360985.87 | 626922.39 | X89 | 3360985.87 | 626922.39 |
X8 | 3360903.27 | 626896.46 | X90 | 3360903.27 | 626896.46 |
X9 | 3360886.73 | 626867.22 | X91 | 3360886.73 | 626867.22 |
X10 | 3360856.99 | 626894.62 | X92 | 3360856.99 | 626894.62 |
X11 | 3360862.93 | 626920.65 | X93 | 3360862.93 | 626920.65 |
X12 | 3360883.36 | 626956.91 | X94 | 3360883.36 | 626956.91 |
X13 | 3360898.96 | 627005.14 | X95 | 3360898.96 | 627005.14 |
X14 | 3360875.46 | 627105.21 | X96 | 3360875.46 | 627105.21 |
X15 | 3360846.47 | 627218.70 | X97 | 3360846.47 | 627218.70 |
X16 | 3360830.46 | 627299.56 | X98 | 3360830.46 | 627299.56 |
X17 | 3360858.61 | 627332.99 | X99 | 3360858.61 | 627332.99 |
X18 | 3360877.42 | 627371.20 | X100 | 3360877.42 | 627371.20 |
X19 | 3360872.09 | 627382.36 | X101 | 3360872.09 | 627382.36 |
X20 | 3360779.50 | 627436.91 | X102 | 3360779.50 | 627436.91 |
X21 | 3360772.73 | 627464.58 | X103 | 3360772.73 | 627464.58 |
X22 | 3360778.55 | 627512.81 | X104 | 3360778.55 | 627512.81 |
X23 | 3360803.22 | 627564.17 | X105 | 3360803.22 | 627564.17 |
X24 | 3360833.11 | 627574.90 | X106 | 3360833.11 | 627574.90 |
X25 | 3360870.11 | 627563.60 | X107 | 3360870.11 | 627563.60 |
X26 | 3360931.53 | 627571.94 | X108 | 3360931.53 | 627571.94 |
X27 | 3360931.48 | 627573.10 | X109 | 3360931.48 | 627573.10 |
X28 | 3360940.65 | 627616.70 | X110 | 3360940.65 | 627616.70 |
X29 | 3360914.73 | 627646.72 | X111 | 3360914.73 | 627646.72 |
X30 | 3360920.10 | 627648.31 | X112 | 3360920.10 | 627648.31 |
X31 | 3360945.97 | 627644.57 | X113 | 3360945.97 | 627644.57 |
X32 | 3360961.53 | 627611.54 | X114 | 3360961.53 | 627611.54 |
X33 | 3360989.95 | 627621.01 | X115 | 3360989.95 | 627621.01 |
X34 | 3361011.11 | 627614.09 | X116 | 3361011.11 | 627614.09 |
X35 | 3361021.27 | 627583.36 | X117 | 3361021.27 | 627583.36 |
X36 | 3360993.13 | 627545.88 | X118 | 3360993.13 | 627545.88 |
X37 | 3360915.04 | 627538.79 | X119 | 3360915.04 | 627538.79 |
X38 | 3361013.73 | 627471.15 | X120 | 3361013.73 | 627471.15 |
X39 | 3361009.77 | 627467.17 | X121 | 3361009.77 | 627467.17 |
X40 | 3360996.71 | 627466.58 | X122 | 3360996.71 | 627466.58 |
X41 | 3360980.72 | 627472.81 | X123 | 3360980.72 | 627472.81 |
X42 | 3360969.21 | 627489.00 | X124 | 3360969.21 | 627489.00 |
X43 | 3360954.77 | 627499.08 | X125 | 3360954.77 | 627499.08 |
X44 | 3360919.45 | 627507.68 | X126 | 3360919.45 | 627507.68 |
X45 | 3360907.65 | 627505.54 | X127 | 3360907.65 | 627505.54 |
X46 | 3360893.77 | 627472.99 | X128 | 3360893.77 | 627472.99 |
X47 | 3360902.21 | 627460.37 | X129 | 3360902.21 | 627460.37 |
X48 | 3360951.48 | 627439.58 | X130 | 3360951.48 | 627439.58 |
X49 | 3360973.87 | 627448.37 | X131 | 3360973.87 | 627448.37 |
X50 | 3360995.79 | 627443.55 | X132 | 3360995.79 | 627443.55 |
X51 | 3361009.52 | 627436.74 | X133 | 3361009.52 | 627436.74 |
X52 | 3361021.48 | 627419.47 | X134 | 3361021.48 | 627419.47 |
X53 | 3361019.44 | 627387.21 | X135 | 3361019.44 | 627387.21 |
X54 | 3361011.52 | 627357.26 | X136 | 3361011.52 | 627357.26 |
X55 | 3360982.54 | 627322.44 | X137 | 3360982.54 | 627322.44 |
X56 | 3360968.25 | 627320.69 | X138 | 3360968.25 | 627320.69 |
X57 | 3360965.41 | 627247.27 | X139 | 3360965.41 | 627247.27 |
X58 | 3361004.77 | 627247.90 | X140 | 3361004.77 | 627247.90 |
X59 | 3361020.59 | 627204.72 | X141 | 3361020.59 | 627204.72 |
X60 | 3361012.80 | 627181.62 | X142 | 3361012.80 | 627181.62 |
X61 | 3360981.67 | 627160.40 | X143 | 3360981.67 | 627160.40 |
X62 | 3360972.56 | 627147.36 | X144 | 3360972.56 | 627147.36 |
X63 | 3360975.18 | 627134.67 | X145 | 3360975.18 | 627134.67 |
X64 | 3360990.36 | 627088.21 | X146 | 3360990.36 | 627088.21 |
X65 | 3361024.02 | 627089.81 | X147 | 3361024.02 | 627089.81 |
X66 | 3361052.66 | 627058.93 | X148 | 3361052.66 | 627058.93 |
X67 | 3361066.15 | 627036.48 | X149 | 3361066.15 | 627036.48 |
X68 | 3361099.10 | 626960.52 | X150 | 3361099.10 | 626960.52 |
X69 | 3361112.17 | 626941.94 | X151 | 3361112.17 | 626941.94 |
X70 | 3361124.17 | 626933.80 | X152 | 3361124.17 | 626933.80 |
X71 | 3361134.64 | 626943.29 | X153 | 3361134.64 | 626943.29 |
X72 | 3361155.37 | 626937.48 | X154 | 3361155.37 | 626937.48 |
X73 | 3361144.30 | 626927.83 | X155 | 3361144.30 | 626927.83 |
X74 | 3361126.20 | 626914.06 | X156 | 3361126.20 | 626914.06 |
X75 | 3361113.31 | 626903.56 | X157 | 3361113.31 | 626903.56 |
X76 | 3361102.53 | 626887.48 | X158 | 3361102.53 | 626887.48 |
X77 | 3361093.80 | 626885.42 | X159 | 3361093.80 | 626885.42 |
X78 | 3361084.69 | 626886.94 | X160 | 3361084.69 | 626886.94 |
X79 | 3361064.72 | 626881.24 | X161 | 3361064.72 | 626881.24 |
X80 | 3361044.22 | 626860.98 | X162 | 3361044.22 | 626860.98 |
X81 | 3361036.72 | 626841.39 | X163 | 3361036.72 | 626841.39 |
X82 | 3361044.18 | 626812.33 |
|
|
|
三、原则同意《报告》的防治与补救措施意见。同意专家组建议补充采用的防治与补救措施。
四、有关要求
(一)项目业主应妥善处理该项目的第三人合法水事权益。
(二)项目开工前,项目业主应当将施工安排抄送武胜县水务局。项目开工后,武胜县水务局要对工程坐标位置在内的涉河事项进行复核。
(三)项目业主必须承担占用范围内的防洪义务,切实做好该项目涉水在建工地营地洪涝灾害风险隐患评估工作,并将评估情况报告武胜县水务局。汛期施工,项目业主必须制定施工度汛方案,并报武胜县水务局批准后才能实施,服从防汛抗旱指挥部门的统一指挥。
(四)项目业主要严格落实河道保护工作措施,严禁向河道内倾倒弃土弃渣,施工完工后应及时拆除临时设施,清除弃渣等碍洪物,确保行洪安全。
(五)项目竣工后,项目业主应提出验收申请,由武胜县水务局组织涉河事项验收;涉河工程经专项验收合格后方可启用。
(六)本行政许可决定有效期为2年,自签发之日起计算。该项目在有效期内若未开工建设,本行政许可决定自行失效;若要继续建设,应重新向河道主管机关申请办理行政许可手续。项目建设过程中涉河建设方案有较大变更的,应按规定重新办理许可手续。
(七)项目业主应严格按照批复的内容和要求实施。
附件:1.《长滩寺河流域水污染治理和水生态保护修复项目行洪论证与河势稳定评价报告行洪论证与河势稳定评价报告》技术审查意见
2.《长滩寺河流域水污染治理和水生态保护修复项目行洪论证与河势稳定评价报告行洪论证与河势稳定评价报告》(另行专送)
武胜县水务局
2025年10月16日
附件











当前位置:
